2025年6月20日,Horticultural Plant Journal杂志在线发表了由西南大学张勇课题组及其合作团队题为“Development and activity evaluation of a highly efficient CRISPR-Cas genome editing system in larch”的研究论文,该研究构建并评估了基于落叶松内源启动子的CRISPR/Cas 基因组编辑系统。落叶松(Larix kaempferi)是我国重要的造林和木材生产树种,具有材性优良、抗逆性强、用途广泛等诸多优点。CRISPR/Cas系统是近年来植物基因组编辑领域的核心工具之一,广泛应用于多种植物的功能基因研究与精准育种。然而,受落叶松基因组庞大、遗传背景复杂、生命周期长、遗传转化困难等因素影响,落叶松基因组编辑工具较为匮乏,相关研究进展也十分缓慢。为了突破落叶松基因组编辑研究瓶颈,研究团队基于前期组学分析结果,成功鉴定到高水平表达的落叶松内源启动子LarPE004,并成功建立了高效的LarPE004::STU-Cas9和LarPE004::STU-SpRY单转录单元基因组编辑系统,在多个靶基因位点实现了高效稳定编辑,为落叶松的功能基因组学研究和分子育种提供了可靠的工具。

研究者首先优化了落叶松成熟种子诱导愈伤组织的原生质体制备与瞬时转化技术体系,通过对酶解液配比、酶解时间、甘露醇浓度等关键参数的优化,获得了落叶松原生质体制备和转化的最佳方案:使用愈伤组织进行6 小时酶解,采用含有 0.4 mol・L⁻¹ 甘露醇、1.5% 纤维素酶和 0.4% 离析酶的酶混合物,在 60×g 下收集原生质体,细胞活性达到90%以上;对于转化,使用20% PEG4000 可达到 40% 的效率,这为落叶松基因组编辑体系的评估奠定了基础(图1)。

图1建立落叶松高效原生质体瞬时表达系统
随后,研究者基于前期落叶松全基因组与转录组数据筛选出41个高水平表达的候选启动子,最终鉴定出在落叶松、水稻及杨树等物种中均可高水平表达的,具显著优势的LarPE004启动子,其驱动的GFP表达强度远高于CaMV35S与ZmUbi1等基因工程常用的组成型启动子(图2)。

图2.落叶松高活性内源启动子的挖掘与鉴定
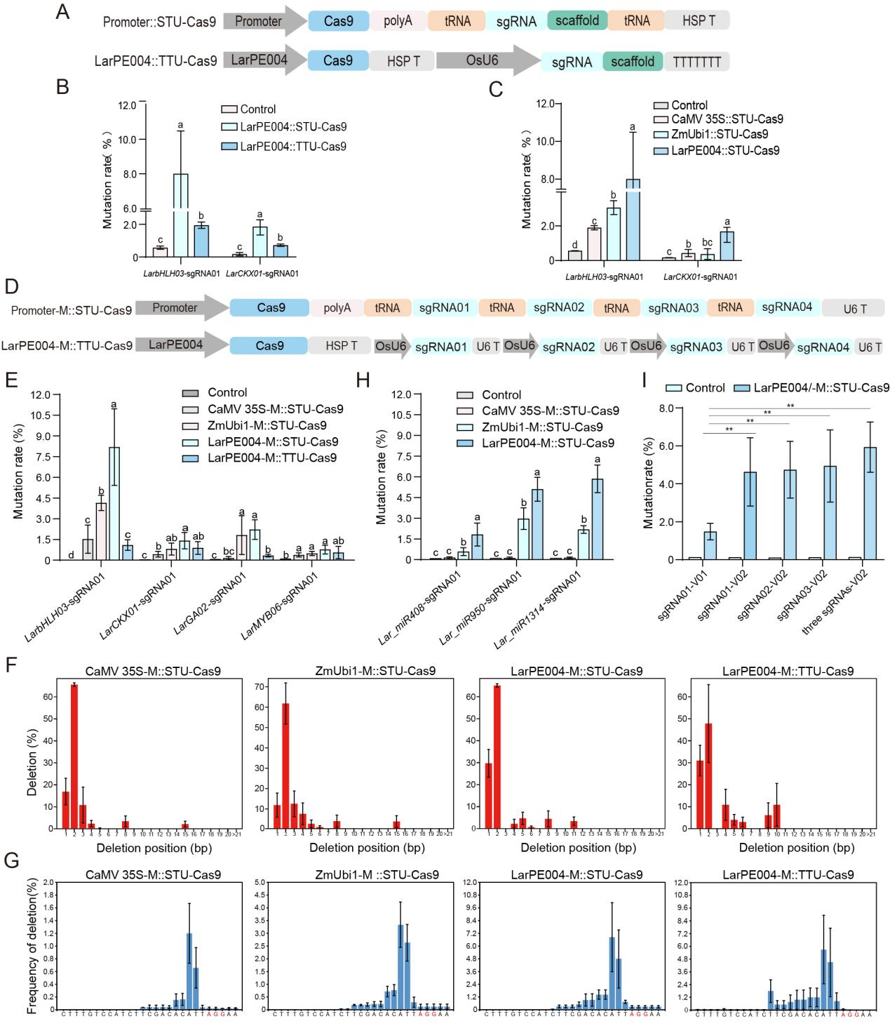
研究者基于LarPE004 启动子及其他基因元件,开发了落叶松基因组编辑系统LarPE004::STU-Cas9和 LarPE004::TTU-Cas9(图3A)。LarPE004 驱动的 STU-Cas9 系统在落叶松中的基因编辑效率显著高于 TTU-Cas9 系统以及 CaMV35S 和 ZmUbi1 驱动的 STU-Cas9 系统,能够有效进行靶基因的敲除(图3B、C)。为了确定STU-Cas9 系统在落叶松中的多基因编辑能力,研究者选取了四个靶基因位点(LarbHLH03-sgRNA01、LarCKX01-sgRNA01、LarGA02-sgRNA01 和 LarMYB06-sgRNA01),并基于不同多基因编辑骨架构建了编辑载体,包括 CaMV 35S-M::STU-Cas9、ZmUbi1-M::STU-Cas9、LarPE004-M::STU-Cas9 和 LarPE004-M::TTU-Cas9 系统(图3D)。结果表明,LarPE004-M::STU-Cas9 系统在四个靶位点的编辑效率最高,达到 0.8%–8.2%(图3E),且剪切特性也与其他物种中的报道一致(图3F)。此外,LarPE004-M::STU-Cas9 系统在非编码 RNA(如 miRNA 基因)的多基因敲除中也表现出色(图4H)。

图3.不同启动子驱动Cas9 进行落叶松基因编辑
此外,为扩大CRISPR系统应用范围,研究者引入Cas9变体SpRY构建LarPE004::STU-SpRY系统,实现在多种非典型PAM序列(如5’-TGC-3’,5’-GTG-3’)的有效编辑,进一步提升了系统的通用性与适应性(图4)。最终结果表明,LarPE004驱动的STU-Cas9及其变体系统不仅适用于蛋白编码基因,也适合于miRNA等非编码RNA的敲除研究,是落叶松等针叶树开展基因功能研究和分子改良的优选基因编辑工具。

图4.基于不同Cas9核酸酶的STU-Cas9系统基因编辑技术
这项研究建立并优化了落叶松原生质体的制备及瞬时表达系统,挖掘并鉴定了具有广泛高表达活性的启动子LarPE004,构建了高效的 LarPE004::STU-Cas9 系统,并在落叶松中成功实现了有效的单基因及多基因编辑。这为落叶松基因编辑分子精准育种和基因组功能研究提供了有力支持和分子操作工具。
西南大学PA视讯郑雪莲副教授、电子科技大学博士生丁磊、扬州大学博士生刘冠卿为论文共同第一作者,西南大学PA视讯张勇教授(http:/info/1014/2396.htm;https://scholar.google.com/citations?user=U3PtmKoAAAAJ&hl=en)、扬州大学张韬教授为共同通讯作者。研究工作得到生物育种重大项目和国家自然科学基金的资助。
论文链接:
https://www.sciencedirect.com/science/article/pii/S2468014125001190